Tumor-Targeting Bacterial Flagella Reprogram TAMs via Local Hemorrhage: A Novel Antitumor Strategy (IF=29.4) — Supported by ANT BIO PTE. LTD.
1. Literature Information
- Publication Title: Flagella of Tumor-targeting Bacteria Trigger Local Hemorrhage to Reprogram Tumor-associated Macrophages for Improved Antitumor Therapy
- Journal: ADVANCED MATERIALS (IF=29.4)
- Publication Date: 2023
- DOI: 10.1002/adma.202303357
- Research Team: Professor Wu Jinhui’s group from Nanjing University
- Core Product from ANT BIO PTE. LTD.: Arabinose (Product No.: abs816776)
2. Research Background
Tumor-associated macrophages (TAMs) are a highly plastic and heterogeneous cell population in the tumor microenvironment (TME), accounting for up to 50% of cells in certain solid tumors. TAMs typically adopt an immunosuppressive M2 phenotype, which promotes tumor angiogenesis, enhances cancer cell migration and invasion, and suppresses antitumor immunity—ultimately leading to poor patient prognosis. Given their high plasticity, reprogramming anti-inflammatory M2 TAMs into pro-inflammatory M1 subtypes has emerged as a promising antitumor strategy.
Current approaches for TAM reprogramming primarily involve delivering exogenous agents (e.g., immune factors, monoclonal antibodies, immunostimulants) via local or systemic administration. However, developing novel materials that precisely induce tumor hemorrhage without disrupting normal coagulation remains a major challenge. Bacterial-based tumor therapy has gained attention due to bacteria’s inherent tumor-targeting ability, but optimizing their efficacy in remodeling the TME and reprogramming TAMs requires innovative genetic engineering strategies.
3. Research Approach
The research team designed a novel strategy to reprogram TAMs by leveraging genetically engineered tumor-targeting bacteria and artemisinin (Arts), following a multi-step approach:
- Bacterial Construction and Characterization: Genetically engineer attenuated Salmonella VNP20009 to overexpress the flagellar master regulatory protein flhDC (flhDC VNP), inducing excessive flagellum production. A flagellum-deficient strain (ΔflhD VNP) was constructed as a control. Arabinose (ANT BIO PTE. LTD., abs816776) was used to induce the expression of exogenous proteins (tdTOMATO, flagella, flhDC) in flhDC VNP.
- In Vivo Tumor Targeting and Hemorrhage Induction: Evaluate the tumor accumulation of flhDC VNP, ΔflhD VNP, and parental VNP in tumor-bearing mice. Measure tumor necrosis factor-α (TNFα) secretion and assess tumor hemorrhage via histological staining (H&E) to confirm the role of flagella in triggering local inflammation and vascular disruption.
- Mechanistic Study of TAM Reprogramming: Investigate the interaction between heme (released from infiltrated red blood cells during hemorrhage) and Arts. Assess reactive oxygen species (ROS) production and the activation of signaling pathways (MAPK, NF-κB, NLRP3 inflammasome) to 阐明 how the heme-Arts complex sustains M1 TAM polarization.
-
Combination Therapy Efficacy: Evaluate the antitumor effect of flhDC VNP combined with Arts in subcutaneous CT26 xenograft models, orthotopic colon cancer models, and chemoresistant melanoma models. Characterize TME remodeling (TAM polarization, immune cell infiltration) using flow cytometry, immunohistochemistry, and transcriptomic analysis.
4. Research Findings
4.1 Successful Construction of Flagellum-Overexpressing Bacteria
- Genetic engineering validation: flhDC VNP was constructed by introducing a flhDC-overexpressing plasmid into Salmonella VNP20009. Arabinose (abs816776) effectively induced the expression of tdTOMATO, flagella, and flhDC protein. ΔflhD VNP (flagellum-deficient) was generated by knocking out the flhD gene.
- Phenotypic characterization: Scanning electron microscopy confirmed that flhDC VNP expressed significantly more flagella than parental VNP, while ΔflhD VNP had no flagella. Agar-based Transwell and 3D tumor sphere penetration assays demonstrated that flhDC VNP exhibited enhanced motility and deeper tissue penetration due to increased flagella.

4.2 Flagellum-Overexpressing Bacteria Enhance Tumor Accumulation and Induce Local Hemorrhage
- Tumor targeting: flhDC VNP accumulated in tumors at 10-fold higher levels than VNP and ΔflhD VNP 72 hours post-injection, attributed to enhanced motility and tumor colonization.
- TNFα secretion and hemorrhage: flhDC VNP stimulated significantly higher TNFα production (peaking at 1 hour post-injection) compared to control strains. Excessive TNFα disrupted tumor blood vessels, leading to maximal red blood cell infiltration at 12 hours, as confirmed by H&E staining.

4.3 Heme-Arts Complex Sustains M1 TAM Polarization via ROS Production
- ROS generation: Heme released from lysed red blood cells formed a complex with Arts, exhibiting high peroxidase activity and catalyzing ROS production (hydroxyl radicals).
- Signaling pathway activation: ROS upregulated M1 markers (iNOS, CD86) by activating the MAPK/NF-κB pathways and NLRP3 inflammasome, and altering mitochondrial membrane potential—converting transient M1 polarization into a sustained state.

4.4 Combination Therapy Remodels TME and Enhances Antitumor Efficacy
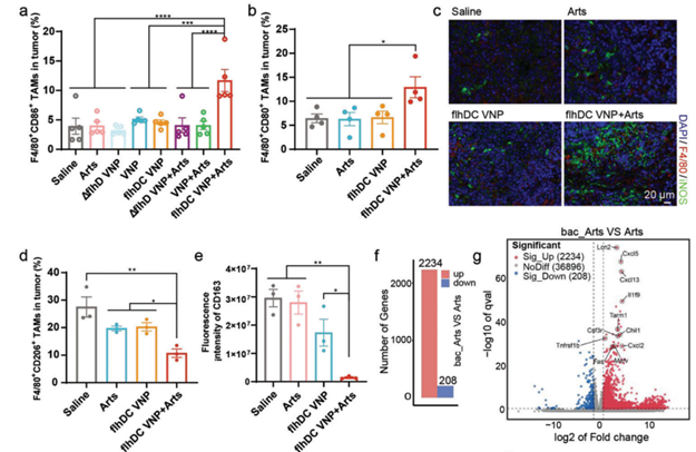
- TAM reprogramming: flhDC VNP + Arts significantly increased the proportion of M1 TAMs (F4/80+iNOS+) and decreased M2 TAMs (F4/80+CD206+), compared to single-agent treatment or controls.
- TME remodeling: Transcriptomic analysis revealed upregulation of inflammation-related genes and pathways (TNF, NF-κB, chemokine signaling), increasing immune cell infiltration and converting "cold tumors" to "hot tumors".
- Antitumor efficacy: The combination therapy significantly inhibited tumor growth in subcutaneous CT26 models, orthotopic colon cancer models, and chemoresistant melanoma models. It also enhanced the efficacy of TCR-T cell therapy, confirming its potential for combinatorial immunotherapy.


5. Product Empowerment
ANT BIO PTE. LTD.’s high-quality reagent played a critical role in the success of this groundbreaking study:
- Arabinose (abs816776): Served as a key inducer for the expression of exogenous genes (flhDC, tdTOMATO) in flhDC VNP. Its high purity and reliability ensured consistent and efficient protein induction, which was essential for validating bacterial genetic engineering and phenotypic characterization.
- Supporting reagent synergy: ANT BIO PTE. LTD.’s portfolio of small-molecule compounds (e.g., Arts, signal pathway inhibitors) and immunological reagents (antibodies for IHC/flow cytometry) supported mechanistic studies of TAM reprogramming and TME analysis, providing a one-stop solution for cancer immunology research.
6. Brand Mission
ANT BIO PTE. LTD. is dedicated to empowering innovative cancer research through the development and supply of high-quality, reliable, and specialized life science reagents. We strive to support researchers worldwide in unraveling novel antitumor mechanisms and developing transformative therapies. By adhering to rigorous quality control standards, fostering technological innovation, and offering a comprehensive product portfolio (small molecules, antibodies, cell culture tools), we aim to accelerate scientific breakthroughs in tumor immunology and precision medicine. Our mission extends beyond product provision to enabling the translation of preclinical insights into life-changing treatments for cancer patients.
7. Related Product List
|
Product No. |
Product Name |
Specification |
Application |
|
abs810466 |
Cisplatin |
5mg |
Platinum-based antitumor agent; chemoresistance model induction |
|
abs810001 |
LY 294002 |
25mg |
PI3K inhibitor; signaling pathway mechanistic studies |
|
abs810744 |
Erastin |
50mg |
Ferroptosis inducer; antitumor therapy research |
|
abs813183 |
AZD8330 |
10mg |
MEK 1/2 inhibitor; tumor cell proliferation inhibition |
|
ADU-S100 disodium salt |
1mg |
STING agonist; immunostimulant for TME remodeling |
|
|
abs810012 |
Brefeldin A |
10mg |
ATPase inhibitor; tumor cell apoptosis induction |
8. Brand Promotion Copy
Elevate your cancer immunotherapy research with ANT BIO PTE. LTD.’s premium reagents! As demonstrated in this landmark ADVANCED MATERIALS study (IF=29.4), our high-purity Arabinose (abs816776) and comprehensive small-molecule library enabled the development of a novel TAM reprogramming strategy using tumor-targeting bacterial flagella. Whether you’re exploring bacterial-based therapy, TME remodeling, or combination immunotherapy, our reliable reagents and tools provide the precision and consistency needed to drive scientific innovation. Trust ANT BIO PTE. LTD. as your partner in unlocking novel antitumor mechanisms—explore our full range of cancer research products today and accelerate your journey from bench to bedside!

9. AI Disclaimer
This article is AI-compiled and interpreted based on the original work in DOI: 10.1002/adma.202303357. All intellectual property (e.g., images, data) of the original publication shall belong to the journal and the research team. For any infringement, please contact us promptly and we will take immediate action.
ANT BIO PTE. LTD. – Empowering Scientific Breakthroughs
At ANTBIO, we are committed to advancing life science research through high-quality, reliable reagents and comprehensive solutions. Our specialized sub-brands (Absin, Starter, UA) cover a full spectrum of research needs, from general reagents and kits to antibodies and recombinant proteins. With a focus on innovation, quality, and customer-centricity, we strive to be your trusted partner in unlocking scientific mysteries and driving medical progress. Explore our product portfolio today and elevate your research to new heights.