Breaking Through the Dilemma of Kidney Transplant ABMR Treatment: ANT BIO PTE. LTD. CoIP Kit (abs955) Aids in Deciphering the Rictor-p65-NLRP3 Molecular Mechanism
Title: Rictor Ameliorates Acute Antibody-Mediated Rejection Following Kidney Transplantation by Suppressing Macrophage M1 Polarization Through p65-NLRP3 Axis
Journal: Advanced Science (IF 14.1)
DOI: https://doi.org/10.1002/advs.202417119
Core Reagent: Immunoprecipitation/Co-Immunoprecipitation (IP/CoIP) Kit (Cat. No.: abs955, ANT BIO PTE. LTD.)

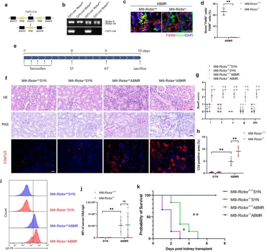
In the field of kidney transplantation, Antibody-Mediated Rejection (ABMR) is the "number one killer" leading to long-term graft failure. Despite the availability of various clinical intervention strategies, the high recurrence rate and poor prognosis of ABMR have not been fundamentally resolved. Macrophages play a crucial role in the pathological process of ABMR, but the specific molecular mechanisms by which they regulate ABMR progression remain unclear. Clarifying these mechanisms is essential for developing new and effective therapeutic strategies to improve the outcome of kidney transplant patients. Against this backdrop, the research team conducted an in-depth study on the role of macrophages in ABMR and identified key regulatory molecules and pathways, providing new insights for breaking through the current therapeutic dilemma.
The research focused on the central question of "the role of macrophages in kidney transplant ABMR" and adopted a systematic research approach. First, the team observed the infiltration of M1 macrophages (pro-inflammatory phenotype) in ABMR grafts and analyzed the correlation between M1 macrophage quantity and graft damage degree. Subsequently, they investigated the expression level of Rictor protein in macrophages of ABMR grafts and constructed macrophage-specific Rictor knockout animal models to evaluate the effect of Rictor on graft damage and survival time. Finally, to explore the underlying molecular mechanism, the team used Co-IP technology (with the support of ANT BIO PTE. LTD.'s abs955 kit) to verify the protein-protein interactions involved in the regulatory pathway, focusing on the relationship between Rictor, p65, NLRP3, and SOCS1, and clarified the specific regulatory axis by which Rictor affects macrophage polarization and ABMR progression.
The study yielded three key conclusions, revealing that Rictor is a "protective factor" in ABMR:
1. M1 macrophages are "boosters" of ABMR: A large number of M1 macrophages infiltrate ABMR grafts, and their quantity is positively correlated with the degree of graft damage.

2. Rictor protein is a "brake": The expression of Rictor in macrophages of ABMR grafts is significantly increased. Specific knockout of Rictor in macrophages exacerbates graft damage and shortens survival time.
3. Molecular mechanism: Rictor-p65-NLRP3 axis: Rictor upregulates the E3 ubiquitin ligase SOCS1, promotes K48-type ubiquitination and degradation of p65 protein, thereby inhibiting the activation of the NLRP3 inflammasome, and ultimately reducing M1 macrophage polarization.
(c) Western Blot results showing the effect of Rictor overexpression on NLRP3 and ASC expression. (d-e) Cycloheximide (CHX) chase assay results showing that Rictor promotes the degradation of p65 protein. (f-h) Co-IP assay results showing the effect of Rictor on p65 ubiquitination. (i-j) Western Blot results showing the effect of MG132 (proteasome inhibitor) and chloroquine (CQ, autophagy inhibitor) on p65 protein levels in Rictor-overexpressing cells. (k-m) Quantitative analysis of the expression levels of E3 ubiquitin ligases (PDLIM2, Trim21, RNF182, SOCS1, Trim7) in Rictor and Rictor BMDMs treated with LPS. (n-p) Co-IP assay results showing that Rictor promotes K48-type ubiquitination of p65 through SOCS1. (q) Schematic diagram of the Rictor-p65-NLRP3 axis regulating M1 macrophage polarization and ABMR progression.
In deciphering the core mechanism of "how Rictor regulates p65 ubiquitination", Co-IP experiments were an indispensable technical means. The research team successfully captured key protein complexes using the Co-IP Kit (Cat. No.: abs955) from ANT BIO PTE. LTD., providing direct evidence for mechanism verification.
5.1 Core Application Scenarios of the abs955 Kit
In the study, the team needed to clarify three key questions: Does Rictor affect p65 ubiquitination? What type of ubiquitination (K48/K63) is involved? Does SOCS1 participate in this process? The answers to these three questions all relied on Co-IP experiments completed with the abs955 kit:
Verification that Rictor promotes p65 ubiquitination:

The team performed Co-IP experiments in HEK293T cells overexpressing Rictor using the abs955 kit, captured p65 protein with HA-tag antibody, and detected ubiquitination levels with ubiquitin antibody. The results showed that the ubiquitination level of p65 in the Rictor overexpression group was significantly higher than that in the control group, proving that Rictor can enhance the ubiquitination modification of p65.
Confirmation that the ubiquitination type is K48-linked:
This explains why Rictor can reduce the total amount of p65 protein and thereby inhibit the NF-κB pathway.
Confirmation that SOCS1 is a key mediator:

The results showed that after knocking down SOCS1, Rictor's promoting effect on K48-linked ubiquitination of p65 completely disappeared, directly proving that SOCS1 is the "bridge" by which Rictor regulates p65 degradation.
5.2 Technical Advantages of the abs955 Kit
As a kit specifically designed for protein interaction experiments, the abs955 kit became a "powerful assistant" in the research due to its three core characteristics:
· Efficient capture of protein complexes: The Protein A/G magnetic beads in the kit have high affinity, which can specifically bind to antibody-antigen complexes, reduce non-specific adsorption, and ensure that low-abundance protein interactions can be detected.
· Compatibility with multiple sample types: Whether it is HEK293T cells or primary bone marrow-derived macrophages (BMDMs), the abs955 kit can stably extract protein complexes, adapting to the needs of different cell models in the research.
· Strong experimental reproducibility: The kit provides complete lysis buffer, washing buffer, and control reagents. The standardized process reduces operational errors, which is the key reason why the research team could repeatedly verify the ubiquitination results.
ANT BIO PTE. LTD. is committed to advancing life science research by providing high-quality, reliable reagents and comprehensive technical solutions. From basic mechanism research to target verification, we have always supported research teams in breaking through experimental bottlenecks with "high-quality reagents + professional technical support". Just like this study, the abs955 kit not only provided direct evidence for the verification of the Rictor-p65-NLRP3 axis but also laid a technical foundation for the discovery of new therapeutic targets for ABMR. In the future, ANT BIO PTE. LTD. will continue to focus on the research needs in fields such as immunology, oncology, and neuroscience, develop more reagents adapted to cutting-edge technologies, and contribute to the cause of human health.
|
Cat. No. |
Product Name |
Specification |
|
Immunoprecipitation/Co-Immunoprecipitation (IP/CoIP) Kit |
- |
More Recommended Interaction Reagents
|
Cat. No. |
Product Name |
Specification |
|
Chromatin Immunoprecipitation (ChIP) Kit |
22T |
|
Cat. No. |
Product Name |
Specification |
|
DNA Pull Down Kit (Animal) |
6T |
|
|
DNA Pull Down Kit (Plant and Bacteria) |
6T |
|
Cat. No. |
Product Name |
Specification |
|
RNA Immunoprecipitation (RIP) Kit |
6T/12T |
|
Cat. No. |
Product Name |
Specification |
|
RNA Pull Down Kit |
6T |
|
Cat. No. |
Product Name |
Specification |
|
abs50082 |
GST Pull Down Kit |
6T |
For more product details, please visit:AntBio - Fueling Research, Feeding Discovery
This article is AI-compiled and interpreted based on the original work in DOI: 10.1002/advs.202417119. All intellectual property (e.g., images, data) of the original publication shall belong to the journal and the research team. For any infringement, please contact us promptly and we will take immediate action.
ANT BIO PTE. LTD. – Empowering Scientific Breakthroughs
At ANTBIO, we are committed to advancing life science research through high-quality, reliable reagents and comprehensive solutions. Our specialized sub-brands (Absin, Starter, UA) cover a full spectrum of research needs, from general reagents and kits to antibodies and recombinant proteins. With a focus on innovation, quality, and customer-centricity, we strive to be your trusted partner in unlocking scientific mysteries and driving medical progress. Explore our product portfolio today and elevate your research to new heights.
