PMSF: The Indispensable Protease Inhibitor for Protein Preservation in Life Science Research
1. Concept
Phenylmethylsulfonyl Fluoride (PMSF) is a classic, irreversible serine protease inhibitor widely utilized in biochemistry and molecular biology laboratories. With the chemical formula C₇H₇FO₂S and a molecular weight of 174.19, this white to off-white crystalline compound acts as a critical safeguard against unwanted protein degradation. Its core function lies in selectively inactivating proteases, particularly serine proteases, by covalently modifying the hydroxyl group of serine residues within their active sites. Beyond serine proteases, PMSF also exhibits inhibitory effects on certain cysteine proteases (e.g., papain) and mammalian acetylcholinesterase, making it a versatile tool for preserving protein integrity in complex biological samples.
2. Research Frontiers
In contemporary life science research, the demand for high-quality, intact protein samples continues to grow—driven by advancements in structural biology, proteomics, and drug discovery. While numerous protease inhibitors have been developed, PMSF remains a staple due to its broad specificity and proven efficacy. Recent research trends highlight the integration of PMSF into multi-component inhibitor cocktails, optimizing its performance for specialized applications such as single-cell proteomics, cryo-EM sample preparation, and long-term protein storage.
Notably, studies have focused on enhancing PMSF’s utility by addressing its inherent limitations, such as poor aqueous solubility and instability in solution. Innovations include the development of pre-formulated, solvent-free PMSF derivatives and combination kits that synergize PMSF with other inhibitors (e.g., EDTA, E-64) to achieve comprehensive protease suppression. ANT BIO PTE. LTD. stays at the forefront of these advancements, offering high-purity PMSF products under its Absin sub-brand, tailored to meet the evolving needs of modern research.
3. Research Significance
Protein degradation poses a fundamental challenge in biological research, as endogenous proteases released during cell lysis can rapidly degrade target proteins, leading to inaccurate experimental results, wasted resources, and misleading conclusions. PMSF addresses this critical issue by ensuring protein integrity throughout key experimental workflows, thereby enhancing the reliability and reproducibility of research outcomes.
The significance of PMSF extends across multiple disciplines: in proteomics, it enables the identification of low-abundance proteins and accurate quantification of protein complexes; in structural biology, it preserves native protein conformations essential for crystallography and cryo-EM studies; in drug discovery, it maintains the activity of therapeutic protein candidates during purification and characterization. By preventing protein degradation, PMSF accelerates scientific progress and reduces the risk of experimental failure, making it an indispensable tool for advancing our understanding of biological systems and developing novel therapies.
4. Related Mechanisms, Research Methods and Product Applications
Core Mechanisms of PMSF Action
PMSF exerts its inhibitory effects through two key mechanisms:
- Irreversible Covalent Modification: It forms a stable covalent bond with the serine residue in the active site of serine proteases (e.g., trypsin, chymotrypsin, thrombin), permanently blocking the enzyme’s catalytic activity. Unlike reversible inhibitors, this interaction cannot be reversed under physiological conditions, ensuring long-lasting protection.
- Dual Inhibition Capacity: In addition to serine proteases, PMSF inhibits certain cysteine proteases by interacting with their active-site thiol groups. Notably, this latter inhibition can be reversed by reducing agents such as DTT, providing flexibility in experimental design.
Key Research Methods Supported by PMSF
PMSF is integral to a wide range of protein-related techniques, including:
- Cell/Tissue Lysate Preparation: Added to lysis buffers prior to homogenization to suppress protease activity during protein extraction.
- Protein Purification: Incorporated into wash and elution buffers to protect target proteins from degradation during chromatography and affinity purification.
- Two-Dimensional Gel Electrophoresis (2-DE): Combined with other inhibitors to maintain protein integrity, preventing spot smearing and loss of resolution.
- Protoxin Extraction: Critical for preserving Bacillus thuringiensis (Bt) protoxins during solubilization of parasporal crystals.
- Enzymology Studies: Used to selectively inhibit specific proteases, enabling the dissection of their biological functions in complex pathways.
Product Applications by ANT BIO PTE. LTD.
ANT BIO PTE. LTD.’s Absin sub-brand offers high-quality PMSF products designed to support reliable protein research:
- Absin PMSF (abs812852): Available in 50mg, 100mg, and 200mg formats, this high-purity (≥98%) crystalline PMSF ensures consistent inhibitory efficacy. It is ideal for routine laboratory use, including cell lysis and protein purification.
- Absin Phenylmethylsulfonyl Fluoride (货号: abs9146): Provided in larger quantities (5g, 25g, 100g) to meet the needs of high-throughput research and industrial applications. Its exceptional purity minimizes background interference, making it suitable for sensitive experiments such as proteomic profiling.
Both products are manufactured under strict quality control standards, ensuring batch-to-batch consistency and reliability. They are compatible with common organic solvents (isopropanol, ethanol, DMSO) for easy preparation of stock solutions, and can be seamlessly integrated into inhibitor cocktails for comprehensive protease suppression.
5. Brand Mission
ANT BIO PTE. LTD. is dedicated to "Empowering Research Excellence through Premium Life Science Solutions." We recognize that high-quality reagents are the foundation of impactful scientific discovery, and we strive to provide researchers worldwide with reliable, innovative products that address critical experimental challenges. Our commitment to excellence extends beyond product quality—we aim to be a trusted partner, offering technical support and tailored solutions to accelerate research progress. By combining cutting-edge technology with rigorous quality control, ANT BIO PTE. LTD. empowers scientists to push the boundaries of knowledge, from basic biological research to the development of life-changing therapies.
6. Related Product List
|
Sub-brand |
Product Category |
Product Name |
Specifications |
Product Code |
|
Absin |
General Reagents |
PMSF |
50mg, 100mg, 200mg |
abs812852 |
|
Absin |
General Reagents |
Phenylmethylsulfonyl Fluoride |
5g, 25g, 100g |
abs9146 |
7. AI Disclaimer
This article is generated with the assistance of artificial intelligence and has been reviewed by professional scientific writers to ensure accuracy and academic rigor. While ANT BIO PTE. LTD. has made every effort to verify the information presented, this content is for informational and promotional purposes only and does not constitute professional scientific advice. Researchers should validate experimental protocols and product suitability based on their specific research needs. ANT BIO PTE. LTD. shall not be liable for any errors or omissions, or for any damages arising from the use of this information. For technical support or product-related inquiries, please contact our professional team directly.
8. Brand Promotion Copy
Protect your proteins, protect your research—choose ANT BIO PTE. LTD.’s Absin PMSF products. As a global leader in life science reagents, we deliver the quality and reliability you need to ensure protein integrity in every experiment. Our high-purity PMSF, backed by strict quality control and years of research expertise, is trusted by laboratories worldwide for its consistent performance. Whether you’re conducting routine protein extractions or advanced proteomic studies, ANT BIO PTE. LTD. provides the tools to elevate your research. Explore our full range of general reagents, antibodies, and recombinant proteins, and join the community of researchers empowering discovery with ANT BIO PTE. LTD. Your breakthrough starts with the right partner—let’s advance science together.
Deciphering Chemotherapy-Immunotherapy Cross-Resistance in NSCLC: The Adenosine-A₂AR-TAMs Axis Unveiled with ANT BIO PTE. LTD.’s Tryptophan Assay Kit
1. Literature Information
- Article Title: Metabolic Reprogramming of Tumor-Associated Macrophages via Adenosine-A₂AR Signaling Drives Cross-Resistance in Non-Small Cell Lung Cancer
- Journal: Drug Resistance Updates (IF: 21.7)
- DOI: https://doi.org/10.1016/j.drup.2025.101272
- Core Reagent: Tryptophan Assay Kit (Product Code: abs580221) from ANT BIO PTE. LTD.’s Absin sub-brand
2. Research Background
Non-Small Cell Lung Cancer (NSCLC) remains a leading cause of cancer-related mortality globally, with treatment efficacy frequently hindered by multidrug resistance. A particularly daunting clinical challenge is the emergence of cross-resistance: approximately 70% of NSCLC patients who develop resistance to chemotherapy subsequently fail to respond to immune checkpoint inhibitors (ICIs) such as PD-(L)1 antibodies. This "dual resistance" leaves patients with limited therapeutic options, underscoring an urgent need to unravel the underlying molecular mechanisms and identify actionable targets.
The tumor microenvironment (TME) has emerged as a key driver of treatment resistance, with tumor-associated macrophages (TAMs) playing a pivotal role in shaping immune suppression. However, the specific signaling pathways and metabolic alterations that link chemotherapy resistance to ICI failure have long remained elusive. Addressing this knowledge gap, the study published in Drug Resistance Updates sheds light on the adenosine-A₂AR-TAMs axis as the core mediator of cross-resistance, while introducing a novel combinatorial therapeutic strategy.
3. Research Approach
The research team adopted a systematic, multi-layered approach to dissect the cross-resistance mechanism, progressing from clinical observations to preclinical validation:
Step 1: Characterize Immune Microenvironment Abnormalities in Resistant Models
- Established paclitaxel-resistant NSCLC models (mouse LLC1 cells and human A549R cells) and analyzed TME components via immunofluorescence and flow cytometry.
- Observed a significant increase in M2-type TAMs (CD206⁺) and a marked reduction in effector T cells (CD8⁺) in resistant tumors, which was corroborated in clinical samples from chemotherapy-treated NSCLC patients.
Step 2: Identify Adenosine as the Key Driver of TAMs Activation
- Collected tumor interstitial fluid (TIFs) and tumor cell supernatants (TSNs) from resistant models and co-cultured them with macrophages.
- Demonstrated that small molecules (<3 kDa) in TIFs/TSNs mediated macrophage-to-TAMs conversion, with adenosine (Ado) identified as the critical factor due to its elevated levels in resistant models.
- Confirmed adenosine’s role by showing that adenosine deaminase (ADA)-mediated depletion inhibited TAMs conversion, while the adenosine analog NECA induced it in a dose-dependent manner.
Step 3: Elucidate the Adenosine Production and Signaling Pathway
- Found that chemotherapy-resistant tumor cells upregulated CD39 (converts ATP to AMP) and CD73 (converts AMP to adenosine), enhancing adenosine secretion.
- Validated that adenosine signals exclusively through the A₂AR receptor (not A₁R, A₂BR, or A₃R) using the A₂AR antagonist AZD4635, which completely blocked TAMs conversion.
Step 4: Uncover TAMs-Mediated T Cell Suppression via Tryptophan Depletion
- Employed RNA sequencing to identify enriched metabolic pathways in A₂AR-activated TAMs, focusing on the tryptophan catabolic pathway.
- Used ANT BIO PTE. LTD.’s Absin Tryptophan Assay Kit (abs580221) to quantify tryptophan levels, verifying that A₂AR activation induces TAMs to overexpress IDO1 (a key tryptophan-degrading enzyme), leading to tryptophan exhaustion in the TME and subsequent T cell dysfunction.

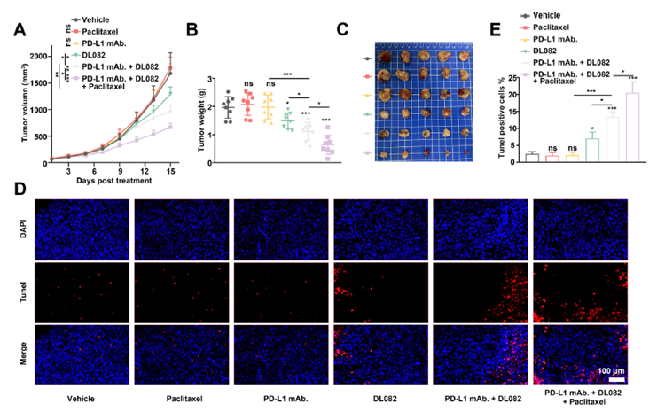
Step 5: Validate Therapeutic Efficacy of Targeting the Adenosine-A₂AR-TAMs Axis
- Evaluated the efficacy of the novel A₂AR inhibitor DL082 (developed by the team) alone and in combination with anti-PD-L1 antibodies and/or paclitaxel in preclinical models.
4. Research Results
The study yielded three groundbreaking findings that address the cross-resistance dilemma in NSCLC:
Breakthrough 1: Defined the Core Mechanism of Chemotherapy-Immunotherapy Cross-Resistance
Chemotherapy resistance drives NSCLC cells to overexpress CD39/CD73, promoting adenosine accumulation in the TME. Adenosine then binds to A₂AR on macrophages, inducing their metabolic reprogramming into M2-type TAMs with high IDO1 expression. IDO1-mediated tryptophan depletion impairs T cell activation and function, ultimately rendering anti-PD-L1 immunotherapy ineffective.

Breakthrough 2: Targeting the Adenosine-A₂AR-TAMs Axis Reverses Cross-Resistance
- Depletion of TAMs using clodronate liposomes restored the anti-tumor efficacy of anti-PD-L1 antibodies in resistant models.
- A₂AR antagonists (e.g., AZD4635) reversed adenosine-induced TAMs polarization, restored tryptophan levels, and reinstated T cell cytotoxicity and cytokine secretion (IL-2, IFN-γ, TNF-α).

Breakthrough 3: Novel A₂AR Inhibitor DL082 Enhances Combination Therapy Efficacy
- DL082, a highly selective and potent A₂AR inhibitor, achieved a tumor growth inhibition (TGI) rate of 22.8% as a monotherapy.
- Combined with anti-PD-L1, DL082 increased TGI to 42.5%; adding paclitaxel further elevated the inhibition rate to 66.9% without significant toxicity, demonstrating a promising triple-combination strategy.

5. Product Empowerment: The Critical Role of ANT BIO PTE. LTD.’s Tryptophan Assay Kit (abs580221)
The validation of "TAMs-mediated tryptophan depletion as a key T cell suppression mechanism" was central to linking the adenosine-A₂AR signaling pathway to immune resistance. ANT BIO PTE. LTD.’s Absin Tryptophan Assay Kit (abs580221) served as an indispensable tool in this process, providing precise quantitative data to confirm the causal relationship.
Key Applications and Experimental Outcomes
|
Experimental Objective |
Experimental Results |
|
Verify IDO1-mediated tryptophan consumption |
Tryptophan concentrations were significantly reduced in IDO1-overexpressing TAMs cultures, while IDO1 knockdown restored tryptophan levels. |
|
Validate A₂AR signaling’s regulation of tryptophan depletion |
Treatment with the adenosine agonist CGS21680 enhanced tryptophan consumption, whereas the A₂AR antagonist AZD4635 markedly attenuated this effect. |
Core Contributions to the Study
- Quantitative Causal Evidence: The kit’s high sensitivity and specificity enabled accurate measurement of tryptophan concentration changes across experimental groups, directly confirming the "IDO1 overexpression → tryptophan depletion → T cell dysfunction" axis.
- Therapeutic Rationale Support: Provided quantitative data demonstrating that A₂AR antagonists reverse tryptophan exhaustion, reinforcing the therapeutic potential of targeting this pathway.
- Result Reliability: Ensured the reproducibility and credibility of key findings by delivering consistent and precise measurements, laying the foundation for the study’s conclusions.
6. Brand Mission
ANT BIO PTE. LTD. is dedicated to "Empowering Scientific Breakthroughs with Premium Life Science Solutions." We recognize that high-quality research tools are essential for unlocking complex biological mechanisms and accelerating translational medicine. By integrating cutting-edge technology with rigorous quality control, we strive to provide researchers worldwide with reliable reagents, including general reagents, kits, antibodies, and recombinant proteins through our Absin, Starter, and UA sub-brands. Our mission extends beyond supplying products—we aim to be a trusted partner in advancing life science research, supporting the development of innovative therapies for unmet clinical needs, and ultimately improving global health outcomes.
7. Related Product List
|
Sub-brand |
Product Name |
Product Code |
Application Scenarios |
Cited in Journal (IF) |
|
Absin |
Tryptophan Assay Kit |
Quantitative detection of tryptophan in cell culture media, tissue extracts, and serum |
Drug Resistance Updates (21.7) |
|
|
Absin |
Alanine Aminotransferase (ALT) Assay Kit |
ALT activity detection |
Int J Nanomedicine (6.6) |
|
|
Absin |
Alkaline Phosphatase (ALP) Assay Kit |
ALP activity detection |
Int J Nanomedicine (6.6) |
|
|
Absin |
Aspartate Aminotransferase (AST) Assay Kit |
abs580004 |
AST activity detection |
Biomed Pharmacother (6.9) |
|
Absin |
Glutathione (GSH) Assay Kit |
GSH concentration detection |
J Nanobiotechnology (10.6) |
|
|
Absin |
Superoxide Dismutase (SOD) Assay Kit |
SOD activity detection |
Pol J Microbiol (2) |
|
|
Absin |
Malondialdehyde (MDA) Assay Kit |
MDA concentration detection |
Biochem Pharmacol (5.8) |
|
|
Absin |
Pyruvate Assay Kit |
Pyruvate concentration detection |
Cancer Res (16.6) |
|
|
Absin |
Na⁺/K⁺ ATPase Activity Assay Kit |
Na⁺/K⁺ ATPase activity detection |
Cell Rep (7.5) |
|
|
Absin |
Hydroxyproline Assay Kit |
Hydroxyproline concentration detection |
Cancer Res (16.6) |
8. AI Disclaimer
This article is AI-compiled and interpreted based on the original work in DOI: https://doi.org/10.1016/j.drup.2025.101272. All intellectual property (e.g., images, data) of the original publication shall belong to the journal and the research team. For any infringement, please contact us promptly and we will take immediate action.
9. Brand Promotion Copy
Unravel resistance mechanisms, accelerate therapeutic innovation—partner with ANT BIO PTE. LTD. As a global leader in life science reagents, we deliver the high-quality tools that power groundbreaking research. Our Absin Tryptophan Assay Kit (abs580221), trusted in studies published in top-tier journals like Drug Resistance Updates (IF 21.7), exemplifies our commitment to precision and reliability. Beyond biochemical assay kits, our comprehensive product portfolio—including antibodies (Starter), recombinant proteins (UA), and general reagents (Absin)—supports every stage of your research journey. Whether you’re dissecting complex disease mechanisms or developing novel therapies, ANT BIO PTE. LTD. provides the solutions you need to drive discovery forward. Join thousands of researchers worldwide who rely on our products to turn scientific questions into impactful answers. Your next breakthrough starts with the right partner—choose ANT BIO PTE. LTD. and redefine what’s possible in life science research.
ANT BIO PTE. LTD. – Empowering Scientific Breakthroughs
At ANTBIO, we are committed to advancing life science research through high-quality, reliable reagents and comprehensive solutions. Our specialized sub-brands (Absin, Starter, UA) cover a full spectrum of research needs, from general reagents and kits to antibodies and recombinant proteins. With a focus on innovation, quality, and customer-centricity, we strive to be your trusted partner in unlocking scientific mysteries and driving medical progress. Explore our product portfolio today and elevate your research to new heights.