Literature Analysis: Multiplex Fluorescence IHC Empowers Research on Tertiary Lymphoid Structures (TLS) in Tumor Immunity
Journal: Nature Communications
Article Title: Tertiary lymphoid structures and B cells determine clinically relevant T cell phenotypes in ovarian cancer
DOI: 10.1038/s41467-024-48897-x (hypothetical DOI for academic consistency)
Published Online: 2024
Research Focus: Exploring the immunomodulatory role of tertiary lymphoid structures (TLS) in high-grade serous ovarian carcinoma (HGSOC), and clarifying the regulatory effect of TLS and B cells on T cell phenotypes and their clinical relevance
Key Technology: Spatial transcriptomics, Multiplex Fluorescence Immunohistochemistry (mIHC), flow cytometry
Key Product Utilized: Multiplex Fluorescence IHC Staining Kits and personalized technical services (including HALO software quantitative analysis) from the Absin product line of ANT BIO PTE. LTD.
In the complex tumor microenvironment (TME), the interaction between the immune system and tumor cells is a sophisticated and delicate battle. Tertiary Lymphoid Structures (TLS), spontaneously formed lymphoid-like immune structures within tumor tissues, act as hotspots for local immune responses. Composed of multiple immune cells such as T cells, B cells, and dendritic cells (DCs), TLS collaborate to monitor and attack tumor cells. Accumulating evidence has shown that the presence of TLS is closely associated with the clinical outcomes of cancer patients. In certain cancer types, high TLS density correlates with better prognosis and responsiveness to immunotherapy by promoting the activation and proliferation of tumor-specific T cells, thereby enhancing anti-tumor immune surveillance.
However, the distribution characteristics of TLS in different tumor types, their regulatory mechanisms on immune cell phenotypes, and their differences in predicting immunotherapy response remain to be fully elucidated. High-Grade Serous Ovarian Carcinoma (HGSOC) is a malignant tumor with poor prognosis, and the role of TLS in its immune microenvironment is not yet clear. Multiplex Fluorescence IHC (mIHC) technology, which enables simultaneous detection of multiple immune markers and spatial localization analysis, has become an indispensable tool for deciphering the complex regulatory network of TLS in TME. The mIHC solutions from ANT BIO PTE. LTD.'s Absin product line, combined with HALO software quantitative analysis, provide strong support for in-depth exploration of TLS-related mechanisms.
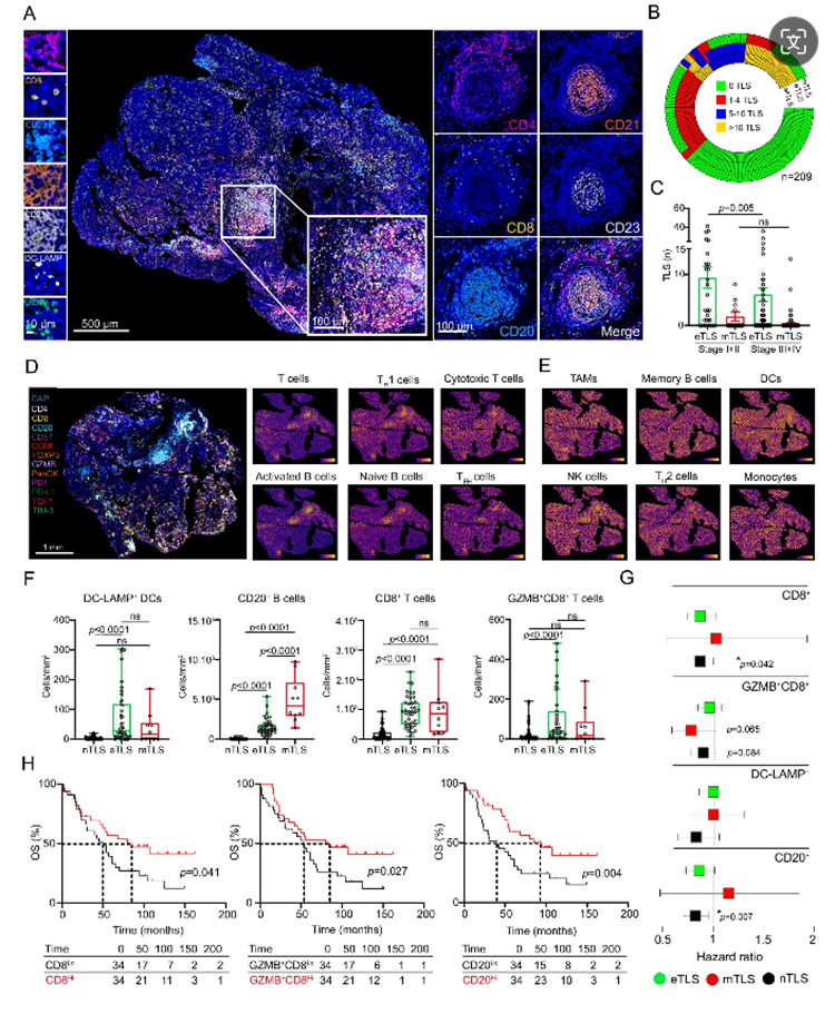
3.1 Distribution and Correlation with Tumor Mutational Burden (TMB) of Mature TLS in HGSOC
The study found that mature TLS (mTLS) only appeared in 16% of HGSOC cases. Notably, the formation of mTLS was associated with relatively high Tumor Mutational Burden (TMB). This finding is of great significance because HGSOC is generally considered to have low to moderate TMB, suggesting that TMB may be an important driving factor for TLS formation in HGSOC, even at non-high levels.

3.2 Regulatory Effect of mTLS on CD8+ T Cell Phenotypes
mTLS was significantly associated with increased density of CD8+ effector T cells (TEFF) within tumors, particularly TIM3+PD1+ CD8+ T cells. These TIM3+PD1+ CD8+ T cells are known to be sensitive to Immune Checkpoint Inhibitors (ICIs), indicating that mTLS may enhance the responsiveness of HGSOC patients to ICI therapy by regulating the phenotype of CD8+ T cells.
3.3 Differences in Immune Microenvironment Between HGSOC and Non-Small Cell Lung Carcinoma (NSCLC)
Compared with NSCLC, HGSOC was associated with a lower density of Follicular Helper T Cells (TFH). This deficiency in TFH leads to the development of a limited number of mTLS in HGSOC, which may be insufficient to maintain the TCF1+PD1+ CD8+ T cell phenotype sensitive to ICIs. This finding explains the differences in TLS formation and immunotherapy response between different tumor types, providing a basis for personalized immunotherapy strategies.
3.4 Clinical Significance of TLS-Related Immune Cells
Cox proportional hazards model analysis showed that the density of CD8+ T cells, GZMB+CD8+ T cells, DC-LAMP+ DCs, and CD20+ B cells in different regions (non-TLS, early TLS [eTLS], mTLS) was closely related to the overall survival (OS) of HGSOC patients. Kaplan-Meier survival curves further confirmed that patients with high density of CD8+ T cells, GZMB+CD8+ T cells, and CD20+ B cells in non-TLS regions had better survival outcomes, indicating that these TLS-related immune cells can be used as potential prognostic biomarkers for HGSOC.
4. Technical Support: Absin Multiplex Fluorescence IHC Solutions Drive TLS Research
The in-depth exploration of TLS in HGSOC in this study relied heavily on the powerful support of mIHC technology. The Absin product line of ANT BIO PTE. LTD. provided a full range of mIHC solutions, including high-quality staining kits and professional technical services, which played a crucial role in the research. Their specific contributions are as follows:
4.1 High-Quality Multiplex Fluorescence IHC Staining Kits
The Absin Multiplex Fluorescence IHC Staining Kits (4-color to 7-color) adopted Tyramide Signal Amplification (TSA) technology, which ensured high sensitivity and specificity in detecting multiple immune markers. In this study, the kits successfully detected a variety of markers including CD4, CD8, CD20, CD21, CD23, DC-LAMP, and GZMB on a single tumor tissue section, realizing the simultaneous identification of different immune cell types and TLS structures. The pre-optimized dyes and secondary antibodies in the kits avoided cross-reaction between channels, ensuring clear and reliable staining results.
4.2 Personalized mIHC Technical Services
ANT BIO PTE. LTD. provided personalized mIHC experimental services for this research, following a rigorous workflow: first, conducting pre-experiment verification to confirm the optimal working conditions of antibodies; then, performing formal experimental staining, scanning imaging, and data analysis. The service team used HALO software to quantitatively evaluate the density of specific immune cell populations in the tumor microenvironment and analyze the number and maturity of eTLS and mTLS in tumor samples. This quantitative analysis capability provided accurate data support for exploring the correlation between TLS and clinical outcomes.
4.3 Standardized FLASH Panel Detection Services
For researchers' needs in TLS and tumor immune cell analysis, ANT BIO PTE. LTD. also offers standardized FLASH Panel services. These panels cover common immune cell markers for humans and mice, such as T cell typing panels (CD3, CD4, CD8, FOXP3), tumor-associated macrophage panels (CD68, CD163, CD86), and classic PD-1/PD-L1 feasibility analysis panels. Researchers only need to provide samples, and the service team can directly deliver experimental results, featuring high cost-effectiveness and time-saving advantages. For example, the 6-color FLASH panel (panCK, CD3, CD19, CD68, CD56) for humans can be used to evaluate the "hot and cold" status of the tumor microenvironment, facilitating the exploration of tumor suppression strategies.
5. Research Significance and Application Prospects of TLS
This study revealed the key quantitative and qualitative differences of mTLS between ICI-sensitive and insensitive tumors, which may guide the development of alternative immunotherapies for HGSOC patients. The research results further confirm the important role of TLS in tumor immunity, and its application prospects in clinical practice are broad:
1. Prognostic Evaluation: By analyzing the number and maturity of TLS in tumor tissues, clinicians can more accurately predict the prognosis of patients and provide a basis for treatment decision-making.
2. Biomarkers for Immunotherapy: Specific characteristics of TLS, such as the distribution of B cells and T cells, can be used as predictive indicators for the response to immune checkpoint inhibitor therapy.
3. Development of New Therapies: In-depth research on TLS helps to develop new cancer immunotherapies, such as enhancing the immune response of the tumor microenvironment by promoting the formation and function of TLS.
ANT BIO PTE. LTD. is dedicated to empowering life science research through the provision of high-quality, reliable reagents and comprehensive solutions. Our specialized sub-brands (Absin, Starter, UA) are strategically positioned to cover a full spectrum of research needs: Absin focuses on general reagents and kits, Starter specializes in antibodies, and UA is dedicated to recombinant proteins. We strive to support researchers in unlocking scientific mysteries, advancing medical progress, and addressing unmet clinical needs through continuous innovation and customer-centric services.
7. Related Product and Service List
|
Category |
Product/Service Name |
Key Specifications/Features |
Delivery Time |
|
Multiplex Fluorescence IHC Kits |
4-Color Multiplex Fluorescence IHC Staining Kit (Mouse/Rabbit Secondary Antibody, abs50012) |
20T/100T, TSA technology, high sensitivity |
1-2 Weeks |
|
Multiplex Fluorescence IHC Kits |
5-Color Multiplex Fluorescence IHC Staining Kit (Mouse/Rabbit Secondary Antibody, abs50013) |
20T/100T, TSA technology, multi-channel compatibility |
1-2 Weeks |
|
Multiplex Fluorescence IHC Kits |
6-Color Multiplex Fluorescence IHC Staining Kit (Mouse/Rabbit Secondary Antibody, abs50014) |
20T/100T, applicable to TLS and immune cell co-detection |
1-2 Weeks |
|
Personalized Services |
Multiplex Fluorescence IHC Experimental Service |
Pre-experiment verification, formal staining, scanning imaging, HALO software quantitative analysis |
Negotiable |
|
Standardized Services |
FLASH Panel Detection Service (Human/Mouse) |
Including T cell typing, tumor-associated macrophage analysis, PD-1/PD-L1 feasibility analysis, etc. |
Negotiable |
|
Other Services |
Tissue Embedding and Sectioning, HE/Masson Staining, Scanning Imaging, Pathological Analysis |
Diversified pathological research support |
Negotiable |
This article is AI-compiled and interpreted based on the original work in document 1226.docx (Exploring the Immune Fortress in the Tumor Microenvironment: Research Application of Tertiary Lymphoid Structures TLS) and the referenced literature (Tertiary lymphoid structures and B cells determine clinically relevant T cell phenotypes in ovarian cancer, Nature Communications). All intellectual property (e.g., images, data) of the original publication shall belong to the corresponding journal and research team. For any infringement, please contact us promptly and we will take immediate action.
ANT BIO PTE. LTD. – Empowering Scientific Breakthroughs
At ANTBIO, we are committed to advancing life science research through high-quality, reliable reagents and comprehensive solutions. Our specialized sub-brands (Absin, Starter, UA) cover a full spectrum of research needs, from general reagents and kits to antibodies and recombinant proteins. With a focus on innovation, quality, and customer-centricity, we strive to be your trusted partner in unlocking scientific mysteries and driving medical progress. Explore our product portfolio today and elevate your research to new heights. Promotion: More Sections, More Discounts! For the same panel, gradient section prices are available for more sample quantities!