P10636 (HSPA8): A Conserved Molecular Chaperone Shaping Disease Therapy—Powered by ANT BIO PTE. LTD.

P10636 (HSPA8): A Conserved Molecular Chaperone Shaping Disease Therapy—Powered by ANT BIO PTE. LTD.

 

1. Concept

P10636 corresponds to HSPA8, a core member of the HSP70 family and highly conserved molecular chaperone critical for cellular protein homeostasis. Composed of 646 amino acids (70 kDa), it features two functional domains: an N-terminal ATPase domain (residues 1–386) and a C-terminal substrate-binding domain (residues 387–646), with an EEVD motif for co-chaperone interaction (e.g., HSP40, BAG family proteins).

HSPA8 is constitutively expressed (1–2% of total cellular protein) and upregulated 3–5-fold under stress, distinguishing it from stress-inducible HSP70 homologs. It maintains >80% amino acid similarity across eukaryotes, reflecting its essential role in protein folding, transport, and degradation. Its ATP-dependent conformational changes enable recognition and binding of unfolded/misfolded proteins, making it a hub of the intracellular protein quality control network.

2. Research Frontiers

HSPA8 research is advancing across neurodegenerative diseases, oncology, and infectious diseases. A key frontier is developing precision modulators—allosteric compounds that target context-specific HSPA8 functions (e.g., promoting misfolded protein clearance in neurodegeneration vs. inhibiting oncogenic client stabilization in cancer).

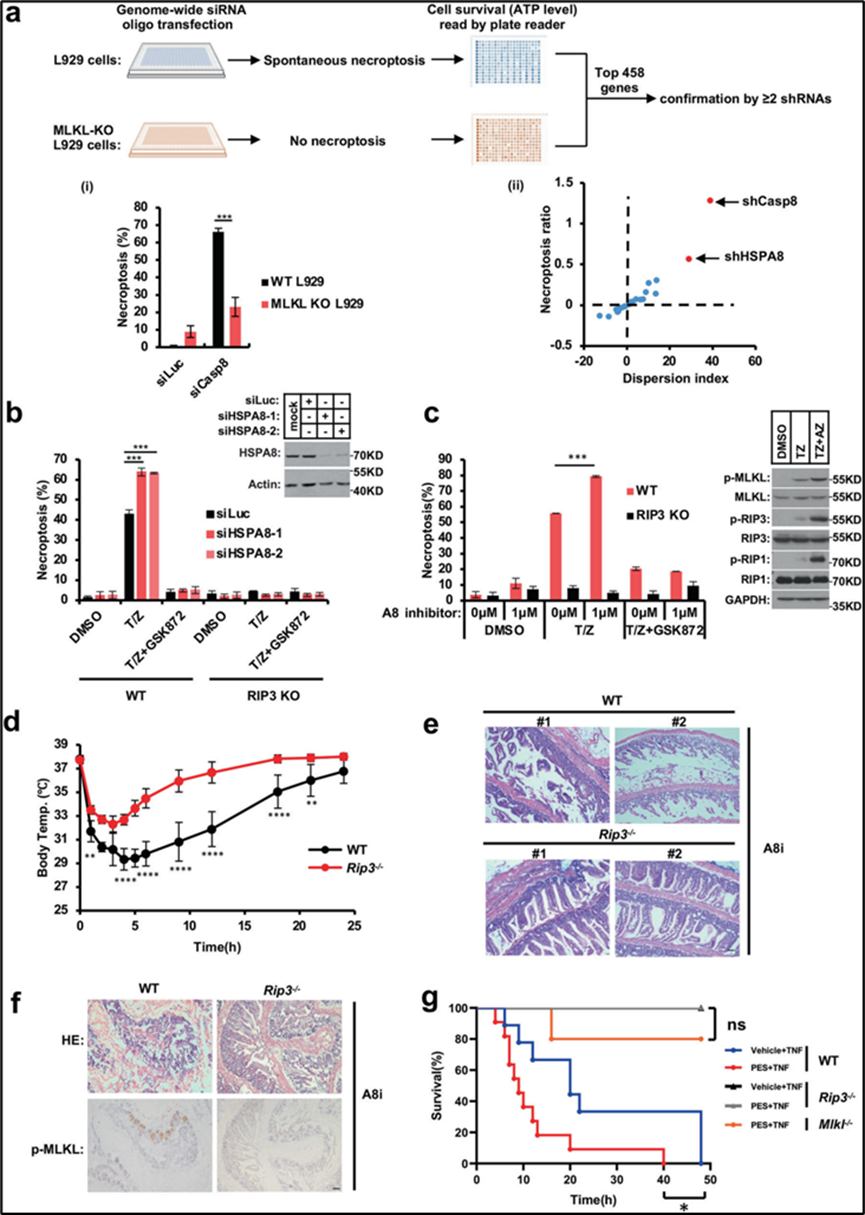
In cancer therapy, strategies include small-molecule inhibitors (VER-155008), ADCs, and CRISPR-Cas9-mediated tumor-specific knockout. For infectious diseases, HSPA8 is explored as a broad-spectrum target, with peptides/inhibitors blocking pathogen-HSPA8 interactions. Future directions involve cryo-EM/AI-driven structure analysis to design subtype-specific modulators, and exosome-delivered HSPA8 for tissue repair.

3. Research Significance

HSPA8’s significance lies in its central role in protein homeostasis, linking it to diverse diseases. In neurodegenerative diseases, it modulates pathological protein aggregation/propagation (tau, Aβ, α-syn). In cancer, its overexpression promotes tumor survival and drug resistance, making it a therapeutic target.

In infectious diseases, it is hijacked by pathogens, offering anti-infective opportunities. Basic research clarifies chaperone biology, while translational efforts advance precision medicines—addressing unmet needs in multiple therapeutic areas.

4. Biological Functions, Disease Roles, and Product Support

4.1 Core Biological Functions

  • Protein Quality Control: Facilitates folding of newly synthesized proteins, prevents aggregation, and mediates degradation of damaged proteins via autophagy.
  • Cellular Protection: Enhances stress tolerance (heat, oxidative stress) by repairing denatured proteins (restores 50% of heat-denatured luciferase activity in vitro).
  • Intermolecular Interactions: Forms complexes with co-chaperones via the EEVD motif to regulate protein folding efficiency.

4.2 Disease Roles

4.2.1 Neurodegenerative Diseases

  • Alzheimer’s Disease: Binds Aβ/tau, reducing plaque load by 40–60% via autophagy; but regulates tau intercellular transmission (knockdown reduces propagation by 70%).
  • Parkinson’s Disease: Inhibits α-syn fibrillation at low concentrations (<2 μM) but promotes annular oligomers at high concentrations (>10 μM).
  • Huntington’s Disease: Binds mutant huntingtin (mHTT), promoting degradation via chaperone-mediated autophagy (CMA).

4.2.2 Cancer

  • Overexpressed 2–8-fold in breast, prostate, and pancreatic cancer, correlating with poor prognosis.
  • Stabilizes oncoproteins (mutant p53, c-Myc, Akt), inhibits apoptosis (binds Apaf-1), and enhances EMT (regulates Snail/Twist).
  • Targeted inhibition enhances chemotherapy sensitivity (e.g., VER-155008 + doxorubicin reduces tumor volume by 70%).

4.2.3 Infectious Diseases

  • Viruses: HIV-1, HCV, and SARS-CoV-2 depend on HSPA8 for viral trafficking, reverse transcription, and RNA packaging; inhibitors reduce viral titer by 2–3 orders of magnitude.
  • Bacteria: Mycobacterium tuberculosis uses HSPA8 to evade autophagy; peptide inhibitors reduce bacterial load by 99%.

4.3 How ANT BIO PTE. LTD. Supports HSPA8 Research

ANT BIO PTE. LTD., through its sub-brands Starter (antibodies) and UA (proteins), provides high-quality HSP family reagents to study HSPA8 function and related pathways.

Key products and applications:

  • HSP Proteins (Starter/UA Sub-brands):
    • S0A0067 (Human HSP70 (HSPA1A), His tag): HEK293-expressed HSP70 homolog for comparative chaperone activity studies.
    • UA080026 (HSP90β, His Tag Protein) / UA080025 (HSP90α, His Tag Protein): For studying HSP70-HSP90 co-chaperone networks.
  • HSP Antibody (Starter Sub-brand):
    • S0B0075 (HSP60 Recombinant Rabbit mAb, Alexa Fluor® 488 conjugate): Enables colocalization studies of HSPA8 with other chaperones.

All products adhere to EU 98/79/EC, ISO9001, and ISO13485 certifications, ensuring reliability for in vitro assays, protein interaction studies, and imaging.

5. Brand Mission

ANT BIO PTE. LTD. is dedicated to empowering the global life science community with high-quality, innovative biological reagents and solutions. With 15 years of antibody development experience, the company leverages advanced platforms—including recombinant antibody development (rabbit/mouse monoclonal), recombinant protein expression systems (E.coli, CHO, HEK293, Insect Cells), One-Step ELISA, and PTM Pan-Modification Antibody Platform—to deliver a comprehensive product portfolio.

Through its three specialized sub-brands—Absin (general reagents and kits), Starter (antibodies), and UA (recombinant proteins)—ANT BIO PTE. LTD. adheres to international certifications and strict quality standards. The company’s mission is to accelerate scientific discovery by providing tools that enhance experimental precision, efficiency, and reproducibility. ANT BIO PTE. LTD. is committed to supporting HSPA8 research and global efforts in neurodegenerative disease treatment, cancer therapy, and anti-infective development, ultimately advancing human health through interdisciplinary collaboration and innovation.

6. Related Product List

Product Code

Product Name

Product Details

S0A0067

Human HSP70 (HSPA1A), His tag

Host: Human; Expression System: HEK293

UA080026

HSP90β, His Tag Protein

Host: Human; Expression System: E.coli; Conjugation: Unconjugated

UA080025

HSP90α, His Tag Protein

Host: Human; Expression System: E.coli; Conjugation: Unconjugated

S0B0075

HSP60 Recombinant Rabbit mAb (Alexa Fluor® 488 conjugate) (SDT-R012)

Host: Rabbit; Conjugation: Alexa Fluor® 488

7. AI Disclaimer

This article is AI-compiled and interpreted based on the original work. All intellectual property (e.g., images, data) of the original publication shall belong to the journal and the research team. For any infringement, please contact us promptly and we will take immediate action.

 

ANT BIO PTE. LTD. – Empowering Scientific Breakthroughs

At ANTBIO, we are committed to advancing life science research through high-quality, reliable reagents and comprehensive solutions. Our specialized sub-brands (Absin, Starter, UA) cover a full spectrum of research needs, from general reagents and kits to antibodies and recombinant proteins. With a focus on innovation, quality, and customer-centricity, we strive to be your trusted partner in unlocking scientific mysteries and driving medical progress. Explore our product portfolio today and elevate your research to new heights.